1.全民打公费新冠疫苗

疾管署预估COVID-19疫情将于明年5月再起,因此COVID-19疫苗将在2026年1月1日至2月28日,限期恢复「满6个月以上全民公费接种」,不再只限高风险族群。疾管署表示,目前提供莫德纳与Novavax疫苗,对主流变异株仍具保护力;同时,65岁以上长者等族群的公费肺炎链球菌疫苗也全面升级,只需接种1剂新版疫苗,取代过去2剂打法,预计超过270万人符合资格。

2.生一胎补助10万元

因应少子化问题日益严峻,行政院明(2026年)1月1日起推出「好孕方案」,鼓励民众生育,只要生一胎即可补助10万元;同时也加码扩大「人工生殖补助」。其中,39岁以下者每胎可补助6个不孕症治疗周期,各胎首次治疗补助由10万元提高至15万元,第2、3次由6万元提高至10万元,第4至第6次则维持每次6万元,并限制每次仅植入一个胚胎。另针对18岁至40岁经医生评估符合资格者,也提供「医疗性冻卵补助」,女性冻卵疗程补助7万元、男性取精补助8000元。

疾管署宣布2026年限期恢复全民公费新冠疫苗接种。资料照片
疾管署宣布2026年限期恢复全民公费新冠疫苗接种。资料照片

3.长照3.0纳全年龄失智、失能者

长照3.0将扩大给付对象。除原本长照2.0的服务对象外,自明(2026年)1月1日起,新增纳入两大族群:一是全年龄失智且失能者;二是评估期间符合卫福部健保署公告的急性后期整合照护计划(PAC)收案对象,且长照需要等级达2级以上。预估新制上路后,将有约74.5万人受惠。

4.公费胃癌筛检

为达成「2030年降低三分之一癌症死亡率」目标,政府自明(2026年)1月1日起将粪便抗原检测胃幽门螺旋杆菌正式纳入全国第6项癌症筛检。国健署表示,补助对象为45-74岁民众,终身可补助1次,预估超过60万人受惠。

5.台大医院不主动提供纸本收据

台大医院自明(2026年)1月1日起,门诊收费柜台将不再主动提供纸本收据。院方说明,相关医疗费用资料均已上传国税局作为申报依据,民众如有纸本收据需求,可于批价时或事后主动向柜台提出,仍会协助列印。另新光医院也评估于明年农历年后跟进,未来各医院可望朝向同一方向调整。

台大医院宣布明年起不再主动提供纸本收据。李俊毅摄
台大医院宣布明年起不再主动提供纸本收据。李俊毅摄

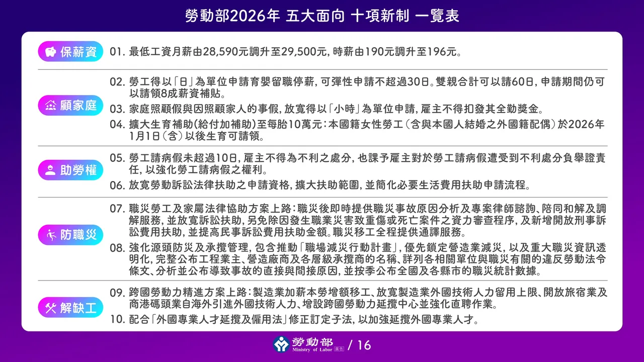
6.育婴留停以「日」申请

育婴留职停薪以「日」申请,预计在明(2026年)1月1日上路。为此,劳保局简化相关申请程序,包括「可累积多日一次办理,且可同时申请津贴及续保」、「提供线上书面多管道申办,24小时全程线上申办」、「劳保局主动办理弹性育婴留停续保或不续保作业」等。

7.基本月薪2万9500元、时薪196元

劳动部今年9月召开最低工资审议会议,拍板自明(2026年)1月1日起,最低月薪调升至2万9500元、时薪提高至196元,调幅为3.18%,也创下最低工资连续第10年调涨纪录。

配合基本工资上调,劳保局也同步调整最低投保薪资级距,由原本的2万8590元提高至2万9500元,并删除过去第二级2万8800元。明年起,劳保投保薪资分级表将由原本12级缩减为11级,凡薪资落在最低工资附近的劳工,将自动归入新的2万9500元级距,无须雇主另行申请。

劳动部宣布新制,育婴留停将改以「日」计算,照顾假则「以时」计算。庄宗达摄
劳动部宣布新制,育婴留停将改以「日」计算,照顾假则「以时」计算。庄宗达摄

8.年病假未满10天 老板不能罚

长荣空服员抱病执勤逝世后,劳动部11月宣布改革,自明(2026年)1月1日上路,若雇主违法最高可开罚100万元,其中包含劳工一年内病假未满10日,雇主不得做不利处分,如劳工主张遭不利时,由雇主负举证责任,避免员工难以举证,同时企业考核不得将「病假天数」作为评量,而应以绩效、工作态度与能力综合判断,且全勤奖金制度必须透明,不得因请少量病假就全数扣发,避免诱使员工硬撑上班。

9.台铁个人订票上限增至9张

现行台铁预约订票,一般个人订票每人(每个身分证字号)每乘车日最多可预订6张乘车票,因应旅客需求,台铁规划,将上限提高至9张,拟于明(2026年)1月1日起实施。

2026年劳动新制一览表。劳动部提供
2026年劳动新制一览表。劳动部提供
台铁明年起放宽个人订票上限,每人最多可订9张车票。资料照片
台铁明年起放宽个人订票上限,每人最多可订9张车票。资料照片

10.邮局停办代售车票

因应台铁公司「台铁e订通」APP行动票证功能日益普及,中华邮政宣布,明(2026年)1月1日起停办代售台铁车票业务,现行旅客除了可在台铁车站售票窗口或自动售票机购票外,也可透过超商、邮局、手机、台铁e订通APP领取车票,其中邮局另针对代售每张车票收取手续费8元。

11.邮局贴票卡等集邮商品调涨

中华邮政日前公告,明(2026年)1月1日起调涨贴(护)票卡、活页集邮卡、预销首日戳封售价,均较现行价格调涨新台币5元。调整部分新邮附带发行票品售价,相关品项与新价格为贴票卡每张15元、护票卡15元;活页集邮卡(含护卡套)单面15元、双面25元;预销首日戳封售价则调整为贴用新邮面值加计10元。

中华邮政明年元旦起停办代售台铁车票,并调整多项集邮商品售价。庄伟祺摄
中华邮政明年元旦起停办代售台铁车票,并调整多项集邮商品售价。庄伟祺摄

12.YouBike强制投保才能骑

台北市交通局12月宣布,明(2026年)1月1日起在台北市、新北市、桃园市借YouBike必须先投保公共自行车伤害险,单次租借也能获保障;另外,YouBike2.0同步推出奖励金制度,在「无位可还」的站点借车或「无车可借」的站点还车可获5元骑乘券。

13.弱势生活补助费每月增500元

自明(2026年)1月1日起,卫福部为加强照顾弱势族群,针对家庭总收入平均分配全家人口最低生活费1.5倍以上,未超过2.5倍者,除原有补助外,自2026年1月至2027年1月止,共计13个月,每人每月加发生活补助费500元。

2026年元旦起,北北桃租借YouBike必须先投保公共自行车伤害险。资料照片
2026年元旦起,北北桃租借YouBike必须先投保公共自行车伤害险。资料照片

14.家猫未植晶片最高罚1.5万元

为强化饲主责任,农业部自今年将家猫纳入「应植入晶片并办理宠物登记」的对象,目前仍以宣导为主、未开罚,但自明(2026年)1月1日起,家猫未完成晶片植入及登记者,将处3000元至1万5000元罚锾,并可限期改善;届期未改善者,得按次处罚。

15.70岁缴回驾照月补助1500元

明(2026年)1月1日起,年满70岁以上长者办理自愿缴回驾照,并签署个资授权使用同意书后且加入TPASS常客,自缴回次日起,持敬老卡搭乘公路客运、国道客运、市区公车、台铁、捷运、轻轨、公共自行车、渡轮及计程车等公共运输,将依实际搭乘电子票证支出金额补助50%回馈金,每月回馈金上限1500元,补助期间2年。

16.游览车未装驾驶辨别罚9000元

明(2026年)1月1日起所有游览车客运车辆须强制安装具备驾驶识别功能设备,每车最高补助2000元,驾驶识别功能可连结至公路总局指定平台,掌握驾驶工时与资讯,若经劝导改善、辅导仍不安装,可开罚9000元。

70岁以上长者自愿缴回驾照,可搭配TPASS常客方案,每月最高可获1500元公共运输回馈。资料照片
70岁以上长者自愿缴回驾照,可搭配TPASS常客方案,每月最高可获1500元公共运输回馈。资料照片

17.取消「国际挂号小包」签收及书面查询

配合万国邮政联盟(UPU)政策,各国邮政将自明(2026年)1月1日起取消「国际挂号小包」签收及书面查询服务。中华邮政宣布,自元旦起除中国地区以外,寄往各国「国际挂号小包」取消收件人签收及书面查询服务;惟仍维持「邮件遗失、被窃及毁损补偿」及「邮件追踪查询」服务。2026年1月1日至3月31日过渡期间,凡交寄「国际挂号小包」则提供每件10元邮资减免优惠。

18.国际邮轮在台母港营运须设分公司

明(2026年)1月1日起国际邮轮在台母港营运应于我国设立在台分公司或委托我国船务代理业,以处理邮轮载客业务,倘有消费争议案件将由航港局及观光署分别督责邮轮公司及旅行社各依权责妥适处理,以保障消费者权益。

国际邮轮明年起在台母港营运,须设立在台分公司或委托船务代理。台湾港务公司提供
国际邮轮明年起在台母港营运,须设立在台分公司或委托船务代理。台湾港务公司提供

火線話題 | 2026新制上路

這篇報導屬於「 2026新制上路 」主題,更多延伸閱讀:

  1. 铲屎官注意!家猫也要打晶片 2026年起没登记可罚1.5万元
  2. 2026年卫福部新制一次看!胃癌筛检、长照3.0、生育补助10万全上路
  3. 新北2026年推22新制 生育奖励首胎增加到4万元

點擊閱讀下一則新聞 點擊閱讀下一則新聞
年末聚餐吃饱就想睡? 营养师警告恐是「胰岛素做这事」